ACORN
Electron
| Modelo | Acorn European Mains Adaptor | ||
| Entrada | 220V AC, 50Hz | ||
| Salida | 19V AC, 14W | ||
| Cantidad | 1 | ||
| Ubicación | F02 | ||
| Conector | Coaxial power connector hembra 5,5 x 2,1 x 8 mm ![]() | ||
| Comentario | Medidos 22V AC | ||
AMSTRAD
CPC
| Modelo | MPV 001 |
| Fabricante | MHT IIngenieros |
| Entrada | 220V AC, 50Hz |
| Salidas | 5V CC, 1.5 A 12V CC, 0.5A ———————- TV |
| Cantidad | 1 |
| Ubicación | |
| Conector | |
| Comentario | Modulador / Fuente de alimentación |
GX-4000
| Modelo | PSU/E |
| Fabricante | AMSTRAD |
| Entrada | 220V AC, 50Hz,12W |
| Salidas | 11V CC, 500mA, 5.6 VA |
| Cantidad | 1 |
| Ubicación | F06 |
| Conector | 5.5 x 2 x 13 mm![]() |
| Comentario | Abierta la carcasa |
APPLE
Apple IIc
| Modelo | Apple Power Supply IIc | ||
| P/N | A2M4016 | ||
| Entrada | 220-240V AC, 50Hz, 25W | ||
| Salida | 15V CC, 1.2A, 18W | ||
| Cantidad | 1 | ||
| Ubicación | F05 | ||
| Conector | DIN 7 Hembra![]() Pin 2,3 -> 15V CC Pin 5,6 -> GND | ||

Macintosh IIsi
| Modelo | SONY APS6 | ||
| P/N | A2M4016 | ||
| Entrada | 100-240V AC, 50/60Hz, 3A | ||
| Salida | +5Vcc 6.8A +12Vcc 0.8A -12Vcc 0.3A PSTRICL: +5Vcc 1mA | ||
| Cantidad | 1 | ||
| Ubicación | Integrada | ||
| Lista Condensadores | 1 x 33µf 25v – SMT (No cambiado) 1 x 100µf 6.3v – SMT (No cambiado) 1 x 56µF/35v – radial (C302) 1 x 4.7µF/400v – radial (C105) 1 x 100µF/10v – radial (C106) 1 x 100µF/25v – radial (C401) 1 x 47µF/25v – radial (C402) 2 x 2200µF/6.3v – radial (C202, C203) 2 x 1200µF/16v – radial (C211, C212) 2 x 220µF/16v – radial (C221, C222) 2 x 220µf/250v – radial (C101, C102). Estos dos no suelen incluirse en los kits de ReCap ya que no suelen fallar. | ||
Applied Technology
Microbee 32
| MICROBEE POWER SUPPLY | |||
| Modelo | 13-5705-1956 | ||
| Entrada | 240V AC, 50hZ, 21W, Enchufe australiano | ||
| Salida | 9V CC, 1.5mA | ||
| Cantidad | 1 | ||
| Ubicación | F03 | ||
| Conector | DIN 5![]() Ojo. Vista del conector hembra | ||
ATARI
Atari 2600
| Modelo | CC018084-117 | ||
| Entrada | 220V AC, 50W, 9W | ||
| Salida | 9V CC, 500mA | ||
| Cantidad | 1 | ||
| Ubicación | F02 | ||
| Conector | Jack + Centro | ||
Atari 400/800
| Modelo | C017945 | ||
| P/N | C017945 | ||
| Entrada | 120V AC, 60Hz, 50W | ||
| Salida | 9V AC, 31A | ||
| Cantidad | 1 | ||
| Ubicación | F13 | ||
| Conector | Coaxial power connector hembra 5.5 x 2.5 x 10 mm ![]() | ||
| Comentario | para uso con Atari 400/800 | ||
Atari 1010
| Modelo | Atari 1010 Cassette | ||
| P/N | C061516/34 | ||
| Entrada | 240V AC, 50Hz, 5VA | ||
| Salida | 8.5V AC, 4.25 VA | ||
| Cantidad | 1 | ||
| Ubicación | |||
| Conector | Coaxial power connector hembra 5.5 x 2.5 x 12 mm ![]() | ||
| Comentario | Cable mal estado. Enchufe UK | ||
Atari 1020/1050
| Modelo | FW 6699 | ||
| P/N | C060592 | ||
| Entrada | 220V AC, 50Hz, 50VA | ||
| Salida | 9V AC, 3A | ||
| Cantidad | 1 | ||
| Ubicación | F02 | ||
| Conector | Coaxial power connector hembra 5.5 x 2.5 x 10 mm ![]() | ||
Atari XL/XE
| Modelo | PS35 | ||
| P/N | C070045-01 | ||
| Entrada | 220V AC, 50Hz, 18VA | ||
| Salida | 5V CC, 1A | ||
| Cant: | 1 | ||
| Ubicación | F05 | ||
| Conector | DIN 7 Macho | ||
| Comentario | Atari 600XL | ||
| Modelo | DV-51SUP | ||
| P/N | C061763-11 | ||
| Entrada | 220V AC, 50Hz, 22VA | ||
| Salida | 5V CC, 1.5 A | ||
| Cant: | 3 | ||
| Ubicación | FAtari | ||
| Conector | DIN 7 Macho 4-1-6 -> +5V 5-3-7 -> GND | ||
| Comentario | Estas 3 aunque tienen el mismo P/N (solo una lleva el modelo) son diferentes en forma y tamaño. Una de ellas venía con el Atari 65XE | ||
| P/N | C061763-34 | ||
| Entrada | 240V AC, 50Hz, 24W | ||
| Salida | 5V CC, 7.5VA | ||
| Cant: | 2 | ||
| Ubicación | FAtari | ||
| Conector | DIN 7 Macho | ||
| Comentario | Atari 800XL, Atari 130XE | ||
Atari 7800
| Modelo (P/N) | C024943 – 107 | ||
| Entrada | 240V AC, 50Hz, 15W | ||
| Salida | 9V CC, 1A | ||
| Cant: | 1 | ||
| Ubicación | F03 | ||
| Conector | Especial 2 pin | ||
| Comentario | Para modelos PAL B 7800 | ||
Atari ST
| Modelo (P/N) | CO 70103-3 | ||
| Entrada | 240V AC, 50Hz, 38W | ||
| Salida | +5V CC, 3A +12V CC 0.03A -12V CC 0.03A | ||
| Cant: | 1 | ||
| Ubicación | F03 | ||
| Conector | DIN 7 Hembra | ||
| Comentario | |||
| Modelo | PS32 | ||
| P/N | C070095-3 / C070094-3 | ||
| Entrada | 220V AC, 50Hz, 201W | ||
| Salida | +5V CC, 0.72A +12V CC 0.21A | ||
| Cant: | 2 | ||
| Ubicación | |||
| Conector | DIN 5 Hembra | ||
| Comentario | La que tiene P/N C070094-3 se ha desarmado (vienen selladas sin tornillos) y vuelta a pegar. | ||
BPK
Delta-CA
| Modelo | BP DELTA | ||
| Entrada | 220V AC, 50Hz, 1A | ||
| Salida | 5V CC | ||
| S/N | N410429 | ||
| Ubicación | F15 | ||
| Conector | DIN 5![]() | 1,3 +5V CC 2 GND | |
| Comentario | |||
| Modelo | BP DELTA | ||
| Entrada | 220V AC, 50Hz, 1A | ||
| Salida | 5V CC | ||
| S/N | N314845 | ||
| Ubicación | F15 | ||
| Conector | DIN 5![]() | 1,3 +5V CC 2 GND | |
| Comentario | Hay que cambiar el enchufe | ||
CASIO
-??-
| Modelo | AD-4180 | ||
| Entrada | 220V AC, 50Hz, 20VA | ||
| Salida | 6V CC, 1A | ||
| Cant: | 1 | ||
| Ubicación | F06 | ||
| Conector | Coaxial power connector hembra (5.5 x 2.2 x 8 mm)![]() | ||
| Comentario | T 2A FUSE T25/E | ||
MX-10
| Modelo | AD-4175 | ||
| Entrada | 100V AC, 50/60Hz, 12VA | ||
| Salida | 7V CC, 800mA | ||
| Cant: | 1 | ||
| Ubicación | 00 | ||
| Conector | Coaxial power connector hembra (5.5 x 2.2 x 8 mm)![]() | ||
| Comentario | |||
CASIO PV-2000
| Modelo | AD-5M3 | ||
| Entrada | 100V AC, 50/60Hz, 13,7VA | ||
| Salida | +5V CC, 530mA +12V CC, 157mA -5V CC, 0,40mA | ||
| Cant: | 1 | ||
| Ubicación | 00 | ||
| Conector | DIN-5 Hembra![]() 1 -> GND 2 -> +5V 3 -> +12V 4 -> NC 5 -> -5V | ||
| Comentario | |||
CBS
Colecovision
| Modelo | 75-469 (x2) 91-469 (x1) | ||
| Entrada | 220V AC, 24VA, 50Hz | ||
| Salida | 1. +5V CC, 0.9A 2. -5V CC, 0.1A 3. +12V CC 0.3A 4. GND | ||
| Cant: | 3 | ||
| Ubicación | F01 | ||
| Conector | Rectangular 4p Hembra![]() | ||
| Comentario | 3 unidades, con dos P/N diferentes, pero idénticas en forma, tamaño y características | ||


COMMODORE
Commodore 16
| Modelo (PN) | DO9085 | ||
| Entrada | 220V AC, 50/60Hz | ||
| Salida | 9V CC, 0.85A Negativo al centro | ||
| Cantidad | 1 | ||
| Ubicación | F04 | ||
| Conector | Coaxial power connector hembra![]() | ||
| Comentario | |||
Commodore 64
| Modelo (PN) | 902 503-06 | ||
| Entrada | 220V AC, 50Hz | ||
| Salida | 9V AC, 1A 5V CC, 1.5A | ||
| Cantidad | 1 | ||
| Ubicación | F04 | ||
| Conector | DIN 7, Con solo 4 pines: 1, 4, 5 y 7![]() | ||
| Comentario | |||
https://www.c64-wiki.com/wiki/Power_Supply
https://www.lemon64.com/forum/viewtopic.php?t=70345
https://pdbuchan.com/commodore/c64_power_supply/commodore_902503-02.html
Commodore 64 / VIC-20
| Modelo (PN) | 902 503-06 | ||
| Entrada | 220V AC, 50Hz | ||
| Salida | 9V ~, 1A 5V =, 1.5A | ||
| Cantidad | 1 | ||
| Ubicación | F02 | ||
| Conector | DIN 7, con solo 4 pines: 1, 4, 5 y 7![]() | ||
| Comentario | Estaba en la caja de un C-64, con sus corchos, y se le ha pegado al cable. | ||
VIC-20
| Modelo (PN) | 902 503-07 | ||
| Entrada | 220V AC, 50Hz | ||
| Salida | 9V AC, 1A 5V CC, 1.5A | ||
| Cantidad | 1 | ||
| Ubicación | F05 | ||
| Conector | DIN 7, con solo 4 pines: 1, 4, 5 y 7![]() | ||
| Comentario | |||
| Modelo (PN) | 251052-02 | ||
| Entrada | 117V AC, 50/60Hz, 40VA | ||
| Salida | 9V AC, 6.7 VA 5V CC, 7.5 W | ||
| Cantidad | 1 | ||
| Ubicación | 000 | ||
| Conector | DIN 7, con solo 4 pines: 1, 4, 5 y 7![]() | ||
| Comentario | Fuente nueva, sin usar. A pesar de ello, está hinchada por la parte de abajo. | ||
Commodore 128
| Power Supply C128 | |||
|---|---|---|---|
| Modelo (PN) | 310416-03 | ||
| S/N | |||
| Entrada | 220V AC, 50Hz, 0,3A | ||
| Salida | +5V CC, 2,5A 9 AC, 1A | ||
| Cantidad | 1 | ||
| Ubicación | 00 | ||
| Conector | DIN 5 Cuadrado![]() | ||
| Comentario | En caja con su C128 | ||
Esta fuente a veces no iba. Primero he comprobado los condensadores y fallaba igual. Lo curioso es que funcionaba perfectamente sin la carcasa, pero no con ella. Medía las tensiones de 9V AC y 5V CC y estaban correctas. Al final encontré que los cables de salida de la placa fallaban. Los he desoldado, cortado un poco y vuelto a soldar. Y ya va. Uno de los cables de 9V AC debía hacer mal contacto o estaba cortado, y al apretarlos con la carcasa no iba.
Lista de condensadores
- C101: 10uF/35V
- C104: 220uF/50V
- C105: 330uF/50V
- C106: 1000uF/25V Axial
- C107: 100uF/16V
- C111: 10uF/16V
| Power Supply C128 | |||
|---|---|---|---|
| Modelo (PN) | 310416-02 | ||
| S/N | |||
| Entrada | 240V AC, 50Hz, 0,3A, T315mA | ||
| Salida | +5V CC, 2’5A 9 AC, 1A, T1’4A | ||
| Cantidad | 1 | ||
| Ubicación | F06 | ||
| Conector | DIN 5 Cuadrado![]() | ||
| Comentario | Funciona perfectamente, pero 3 de los 4 tornillos de la carcasa están pasados | ||
AVISO: La fuente de alimentación del C128 es idéntica en forma a la del Commodore Amiga 500/600/1200, pero no son compatibles. Usar la PSU del C128 en un Amiga o viceversa puede dañar el hardware!.
WARNING: The C128 power supply input is identical in shape to that of the Amiga 500/600/1200, but they are not compatible. Using the C128's PSU on an Amiga or vice versa will potentially damage your hardware!
Commodore Amiga
| Modelo (PN) | 312503-2 | ||
| S/N | 0191 | ||
| Entrada | 240V AC, 50Hz, 60W | ||
| Salida | +5V CC, 4.3A +12V CC, 1A -12V CC, 0.1A | ||
| Cantidad | 1 | ||
| Ubicación | F05 | ||
| Conector | DIN 5 Cuadrado 1 +5V 2 Shield Ground 3 +12V 4 GND 5 -12V | ||
| Comentario | |||
| Modelo (PN) | 312503-3 | ||
| S/N | 3042991312503003020597 | ||
| Entrada | 220-240V AC, 50Hz, 400mA | ||
| Salida | +5V CC, 4.5A +12V CC, 1A -12V CC, 0.1A | ||
| Cantidad | 1 | ||
| Ubicación | F05 | ||
| Conector | ![]() DIN 5 Cuadrado 1 +5V 2 Shield Ground 3 +12V 4 GND 5 -12V | ||
| Comentario | Cambiados los condensadores. (02/07/2025) | ||
Lista de condensadores
A500 Powersupply 312503-03
| C Nº | Orig. Value | Sust. Value |
|---|---|---|
| C4 | 47µF/400V | |
| C5 | 1µF/450V | |
| C8 | 47µF/50V | |
| C9 | 1µF/50V | |
| C11 , C12 | 470µF/16V | 470µF/25V |
| C13 | 4700µF/16V | |
| C14 | 2200µF/16V | 2200µF/25V |
| C15 | 4.7µF/50V | |
| C18 | 220µF/25V | |
| C19 | 10µF/50V |

WARNING: The C128 power supply input is identical in shape to that of the Amiga 500/600/1200, but they are *not* compatible. Using the C128’s PSU on an Amiga or vice versa will potentially damage your hardware!
| Pin | Voltage | Current | Comment | |||
|---|---|---|---|---|---|---|
| 312503-02 | 312503-03 | 391029-02 | 391029-03 | |||
| 1 | +5V DC | 2.5A | 4.5A | 3.0A | 3.0A | |
| 2 | GND | Shield | ||||
| 3 | +12V DC | 1.0A | 1.0A | 0.5A | 0.5A | |
| 4 | GND | DC Ground | ||||
| 5 | -12V DC | 0.1A | 0.1A | 0.1A | 0.1A | |
Enlaces
DESCONOCIDAS
Desconocida | |||
| Modelo | |||
| Entrada | |||
| Salida | |||
| Ubicación | F01 | ||
| Conector | DIN-4 | ||
| Comentario | IND. BRASILEIRA REV. 3-04.13.0000.96-6 DIN 5 Sin el pin central +5, +12, -12V | ||
Desconocida | |
| Modelo | |
| Entrada | |
| Salida | |
| Ubicación | F01 |
| Conector | din5 |
| Comentario | |
Desconocida | |
| Modelo | |
| Entrada | |
| Salida | |
| Ubicación | F03 |
| Conector | DB9 |
| Comentario | |
Desconocida | |||
| Modelo | SCP48 – 161000-1 | ||
| Entrada | 230V AC, 50Hz | ||
| Salida | 16V CC, 1A, 16 VA | ||
| Cantidad | 1 | ||
| Ubicación | F05 | ||
| Conector | Coaxial power connector 5.5 x 2.5 x 12 mm ![]() ![]() | ||
| Comentario | Medidos 20V CC. | ||
DIDAKTIK
Didaktik v.d. Skalica | |||
| Modelo (PN) | U 10041 v.ĉ. | ||
| Entrada | 220V AC, 50Hz, 10VA | ||
| Salida | |||
| S/N | 91 040 0794 | ||
| Cantidad | 1 | ||
| Ubicación | F06 | ||
| Conector | DIN 7![]() | ||
| Comentario | |||
DRAGON
Dragon 32/64
| Modelo (PN) | 48126 x3 28475 x1 | ||
| Entrada | 220V AC, 50Hz | ||
| Salida | 8.5V AC, 1.5A 14/28V AC, 0.25A | ||
| Cantidad | 4 | ||
| Ubicación | F01, F02 | ||
| Conector | DB9 Hembra | ||
| Comentario | |||
ELEKTRONIKA
Elektronika BK 0010
| Entrada | 220V AC, 50Hz ?? | ||
| Salida | 5V 1.5A | ||
| Cantidad | 1 | ||
| Ubicación | F05 | ||
| Conector | DIN 5![]() 2,4 GND 1,3,5 5V CC | ||
| Comentario | Funciona | ||
| Modelo | ELEKTRONIKA MC9011.01 | ||
| Entrada | 220V AC, 50Hz ?? | ||
| Salida | 5V 1.5A | ||
| Cantidad | 1 | ||
| Ubicación | 00 | ||
| Conector | DIN 5![]() 2,4 GND 1,3,5 5V CC | ||
| Comentario | Funciona | ||
Genéricas
| Modelo (PN) | SPC48-161000-1 | ||
| Entrada | 230V AC, 50Hz | ||
| Salida | 16V CC, 1A, 16VA | ||
| Fabricante | Sincho Electric Co. Ltd | ||
| Cantidad | 1 | ||
| Ubicación | F06 | ||
| Conector | 5.5 x 2.5 x 11 mm + Centro | ||
| Comentario | Medidos 20V CC | ||
GRUNDY
New Brain
| Modelo (PN) | NB11001 | ||
| Entrada | 240V AC, 50Hz | ||
| Salida | 6.5V CC, 1.2A 13.5V CC, 0.3A -12.0V CC, 0.05A | ||
| S/N | 12653 | ||
| Cantidad | 1 | ||
| Ubicación | F06 | ||
| Conector | |||
| Comentario | El condensador antiparasitario RIFA se quemó hace unos años, pero no lo había sustituido. Cambiado por un condensador de polipropileno X2 de 0.1uF y 275VA | ||
ICE Felix
ICE FELIX | |||
| Modelo | 6048/7-80 | ||
| Entrada | 220V AC, 50Hz, 30VA | ||
| Salida | 5V CC, 1.3A | ||
| S/N | 85-204721 Sin nº serie | ||
| Cantidad | |||
| Ubicación | F03, F06 | ||
| Conector | Jack 3.5mm![]() | ||
| Comentario | Es de los ICE Felix HC 91 | ||
ICE FELIX | |||
| Modelo | |||
| Entrada | 220V AC, 50Hz, 30VA | ||
| Salida | 12V CC | ||
| S/N | 033427 | ||
| Cantidad | 1 | ||
| Ubicación | F06 | ||
| Conector | Conector raro… | ||
| Comentario | Roto un cable del conector. Si es Ice Felix. Ojo al conectar. | ||
Information Game Complex
VESTA IK-31
VESTA IK-31 | |||
| Modelo (PN) | |||
| Entrada | |||
| Salida | |||
| Cantidad | |||
| Ubicación | F14 | ||
| Conector | DIN | ||
| Comentario | Sin probar. | ||
INVESTRÓNICA
JOHN SANDS
John Sands | |||
| Modelo (PN) | V/75002/PS665 | ||
| Entrada | 240V AC, 50Hz Conector Australiano | ||
| Salida | 9V CC, 1.1A | ||
| Cantidad | 1 | ||
| Ubicación | F06 | ||
| Conector | 5.5 x 2.1 x 9 mm | ||
| Comentario | Sin probar. Conector australiano y en mal estado (envuelta en fixo) | ||
LUXOR
Luxor ABC80
| Modelo | KRAFTVIDEO | ||
| P/N | 230 8007-01 | ||
| S/N | 448403 | ||
| Entrada | 220V AC | ||
| Salida | 17V CC -17V CC 9V CC | ||
| Cantidad | 1 | ||
| Ubicación | F-11 | ||
| Conector | Conector específico de 20 pines.![]() | ||
| Comentario | Tiene integrado un modulador de vídeo (y su correspondiente toma de antena), y un altavoz, ya que las señales de audio y vídeo van en el mismo conector que las de alimentación. | ||

MATRA HACHETTE
Alice 90
| Modelo (PN) | 10-125B | ||
| Entrada | 220V AC, 50Hz, 15W | ||
| Salida | 10V AC, 1.3A | ||
| Cantidad | 1 | ||
| Ubicación | F05 | ||
| Conector | Coaxial power connector hembra 5.5 x 2.5 x 9 mm | ||
| Comentario | Da 12V CA. | ||
MERA-ELZAB
| Modelo | MPS-25-3/3 | ||
| Entrada | 220V AC, 50Hz, 0.15A | ||
| Salida | DIN5 | ||
| S/N | 1545 | ||
| Ubicación | F04 | ||
| Cantidad | 1 | ||
| Conector | |||
| Comentario | |||
MGT
Sam Coupe
La fuente de alimentación es un fuente de Amstrad, una MP2 pintada en blanco, que MGT compró a un proveedor de Amstrad que tenía muchas unidades en un almacén sin vender. Por lo visto, se realizaron modificaciones por parte de Hi-Tech, una empresa externa que debían adaptar la placa moduladora de RF fabricada por MGT y eliminar una resistencia del regulador de 5 V para aumentar la salida.
| Modelo (PN) | Power Supply / Modulator | ||
| Entrada | 220V AC, 50Hz | ||
| Salidas | 5V CC, 2A 12V CC, 100mA ———————- TV | ||
| Cantidad | 1 | ||
| Ubicación | F13 | ||
| Conector | DIN 6 | ||
| Comentario | Al conectarla para probarla ha comenzado a echar humo. El fallo habitual, el condensador RIFA. Aprovechando el cambio del RIFA por uno de polipropileno X2, he cambiado los condensadores y diodos que recomiendan. OJO – Los diodos vienen marcados al revés en la placa. En la placa está indicado con un + el ánodo (el negativo marcado con la raya en el diodo). | ||
Fuente de alimentación/Sintonizador TV:
- Salidas:
- 5V CC, 2A
- 12V CC, 100mA
- Componentes:
- C1, C2: 4700uF/16V
- C3: 220nF/100V RIFA
- C4: 1000uF/16V
- D1, D2: 1N5401
- D3: 1N4001
- D4: 1N4349B
The External PSU requires modification and it is recommended to swap diode D4 with a new 1N5349B (12 V, 5.0 W Zener Diode Voltage Regulator) and remove diode D3 from the board and replace it with a new 1N4001 (Rectifier, 50 V, 1.0A) plus replace R3 with a new 33R/4W resistor- this is covered in the article on Newsdisk 5 and extracted on the page External
https://www.worldofsam.org/products/external-psu-modification
http://www.keprt.cz/sam/psu.php
http://www.cpcwiki.eu/index.php/AmstradMP1/MP2modulator
MULTITECH
Micro-Professor MPF-II
| Modelo | PS 004 | ||
| P/N | TPH-32S | ||
| Entrada | 220~260V AC, 50Hz | ||
| Salida | +5V, +12V, -5V CC | ||
| S/N | 72002913 | ||
| Ubicación | 000 | ||
| Cantidad | 1 | ||
| Conector | DB 9 hembra![]() Pin 1 -> +12V, 1A Pines 2,3,4 -> +5V, 3A Pin 5 -> -5V, 0.1A Pines 6, 7, 8 y 9 -> GND | ||
| Comentario | No funciona bien. La salida de -5V da poco más de -3V. Tras cambiar los condensadores ya funciona. | ||
Lista de condensadores y diodos cambiados:
| C1 | 100uF/400V |
| C2, C3, C16 | 47nF/275V X2 |
| C7 | 100uF/10V |
| C9 | 100uF/16V |
| C10, C11, C13, C15 | 1000uF/16V |
| C12 (x2) | 330uF/25V |
| D4, D5, D7 | SB340 |
| D6 | 1N4005 |
NINTENDO
Nintendo Entertainment System | |||
| Modelo | NES-002E | ||
| Entrada | 220/230V AC, 50Hz, 17W | ||
| Salida | 9/9.4V AC, 1.3A | ||
| Cantidad | 1 | ||
| Ubicación | F03 | ||
| Conector | |||
| Comentario | Power Supply for use with (SUPER) NES control deck only. | ||
Nintendo Entertainment System | |||
| Modelo | NES-002ED | ||
| Entrada | 220/230V AC, 50Hz, 17W | ||
| Salida | 9V AC, 1.3A | ||
| Cantidad | 1 | ||
| Ubicación | F13 | ||
| Conector | Coaxial power connector 5.5 X 2.5 X 9 MM | ||
| Comentario | Power Supply for use with Video Game NESonly. | ||
ORIC
Oric 1

| Modelo (PN) | BS415 | ||
| Entrada | 220V AC, 50Hz | ||
| Salida | 9V CC, 5.4VA | ||
| Cantidad | 2 | ||
| Ubicación | F06, F13 | ||
| Conector | 5.5 x 2.1 x 11 mm![]() | ||
| Comentario | Medidos 14V | ||
PHILIPS
VG-5000

| Modelo | VU-0022 | ||
| Entrada | 220V AC, 50Hz | ||
| Salida | +5V CC, 1.55a +12V CC, 100mA -12V CC, 100mA | ||
| S/N | SF00 449 0274980 SF00 451 0298254 SF00 448 0260106 | ||
| Cantidad | 5 | ||
| Ubicación | |||
| Conector | DIN-5 Cruz Macho![]() | ||
| Comentario | |||
PROLOGICA
CP-200S
| Modelo | CP-S00 Series | ||
| Entrada | 110/220V AC, 60Hz, 15W | ||
| Salida | |||
| Cantidad | 1 | ||
| Ubicación | F02 | ||
| Conector | DIN 5 Macho![]() | ||
| Comentario | |||
CP-400
| Modelo | CP-400 Series | ||
| Entrada | 110/220V AC, 60Hz, 15W | ||
| Salida | 9V AC .0 . | ||
| Cantidad | 3 | ||
| Ubicación | F02, F03 | ||
| Conector | DIN 3![]() | ||
| Comentario | Es un DIN 5 con los pines 2 y 4 quitados | ||
RFT/Robotron
KC Compact
| Modelo | MPF-HF | ||
| Entrada | 220V AC, 50Hz, 25VA | ||
| Salida | |||
| S/N | 002315 | ||
| Cantidad | 1 | ||
| Ubicación | F03 | ||
| Conector | Similar al Philips | ||
| Comentario | Medidos 8VAC | ||
SCHNEIDER
CPC
| Modelo | Modulator MP-2 | ||
| P/N | 16996 | ||
| Entrada | 220V AC, 50Hz, 12W | ||
| Salidas | ——————— TV | ||
| Cantidad | 1 | ||
| Ubicación | F13 | ||
| Conector | |||
| Comentario | |||
SEGA
MEGADRIVE
SEGA Mega Drive AC Adaptor | |||
| Modelo | 1602-18 | ||
| Entrada | 220V AC, 50Hz | ||
| Salida | 10V CC, 1,2A, 12VA Negativo al centro | ||
| Cantidad | 2 | ||
| Ubicación | F04, F05 | ||
| Conector | 5.5 x 2 x 9 mm![]() | ||
| Comentario | Medidos 13.3V. Notice : AC Adaptor for use with Mega Drive Incluido con: Mega Drive RGB (1600-09), Mega Drive RGB (1601-09) y Mega-CD (1690-18) | ||
https://hardware.segakore.fr/en/power_supply_1.html
SEGA Video Game AC Adaptor | |||
| Modelo | 1636-18 / MK-1636-18 | ||
| Entrada | 220V/230V AC, 50Hz | ||
| Salida | 10V CC, 850mA, 8’5VA Positivo al centro | ||
| Cantidad | 2 | ||
| Ubicación | |||
| Conector | ![]() | ||
| Comentario | Notice: AC Adaptor for use with Video Game Included with: Mega Drive 2 (MK-1631-50), Mega Drive 32X (MK-84200-50), Pico (MK-49002-50). No funciona. El transformador está mal. Punto limpio | ||
SEGA Power Base | |||
| Modelo | 3025-18 | ||
| Entrada | 220V AC, 50Hz | ||
| Salida | 9V CC, 1A, 9VA Negativo al centro | ||
| Cantidad | 1 | ||
| Ubicación | F06 | ||
| Conector | 5.5 x 2.2 x 9 mm![]() | ||
| Comentario | Cable en mal estado. | ||
SG-1000/SC-3000
| Modelo | Adapteur pour Ordinateur Sega SG-1000 ou SC-300 | ||
| Entrada | 220V AC, 50Hz | ||
| Salida | 9V CC, 1.1A | ||
| Cantidad | 1 | ||
| Ubicación | F04 | ||
| Conector | Coaxial power connector 5.5 x 2.1 x 8 mm ![]() ![]() | ||
| Comentario | Medidos 13V. La fuente consta de un transformador 220VAC=>10VAc, cuatro diodos P15A?? y un electrolitico de 1000μF/25V | ||
SINCLAIR
ZX-81
ZX-Spectrum
ZX Power Supply | |||
| Modelo | UK1400 | ||
| Entrada | 240V AC, 50Hz | ||
| Salida | 9V CC, 1.4A | ||
| Cantidad | 1 | ||
| Ubicación | F06 | ||
| Conector | Coaxial power connector 5.5 x 2.1 x 12 mm ![]() ![]() | ||
| Comentario | Sin Comprobar. Le falta el enchufe 220V | ||
Sinclair | |||
| Modelo | Q-341A | ||
| Entrada | 220V AC, 50Hz, 25W | ||
| Salida | 9V CC, 1.2A | ||
| Cantidad | 1 | ||
| Ubicación | F04 | ||
| Conector | |||
| Comentario | |||
ZX-Spectrum 128
ZX-Spectrum +
ZX-Spectrum +2
Sinclair ZX Spectrum +2 | |||
| Modelo | ZX Spectrum +2 | ||
| Entrada | 220V AC, 50Hz, 19W | ||
| Salida | 9V CC, 2.1A | ||
| Cantidad | 1 | ||
| Ubicación | F06 | ||
| Conector | Coaxial power connector 5.5 x 2.1 x 12 mm ![]() ![]() | ||
| Comentario | Medidos 12V CC | ||
ZX-Spectrum +2A
Sinclair ZX Spectrum +2A | |||
| Modelo | ZX Spectrum +2A | ||
| Entrada | |||
| Salida | |||
| Cantidad | 3 | ||
| Ubicación | Fuentes +2/+3 | ||
| Conector | DIN-6 | ||
| Comentario | Este | ||
La fuente del Spectrum +2A proporciona +5, +12 y -12V. Dos de las fuentes funcionan y la tercera no va., ya que no da la tensión correspondiente a -12V.
Al abrirla me encuentro con que la placa que lleva no sigue el esquema de las fuentes de +2A. Parece que es una placa de la fuente de +3, ya que tiene 10 diodos rectificadores, en lugar de los 6 que lleva la de +2A.
Siguiendo el esquema de la de +3, he comprobado el puente de diodos, los condensadores, el diodo y finalmente el zener de 12V, etiquetado como D7, que falla. Además la resistencia R1, de 10Ω y 1W, se ve quemada. Así que tras pedir el zener, un 1N4742 y la resistencia, y sustituirlos, la fuente funciona perfectamente.
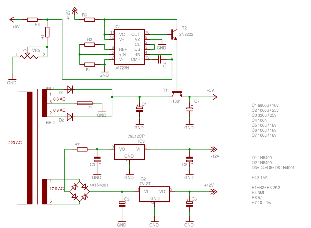
Esquema +2A:

ZX-Spectrum +3
Sinclair ZX-Spectrum +3 | |||
| Modelo | Sinclair 128k Spectrum +3 | ||
| Entrada | 220/240V AC, 50Hz | ||
| Salida | +5V CC, 2A +12V CC, 0.7A -12V CC, 0.05A | ||
| Cantidad | 2 | ||
| Ubicación | F05 | ||
| Conector | DIN-6 | ||
| Comentario | |||
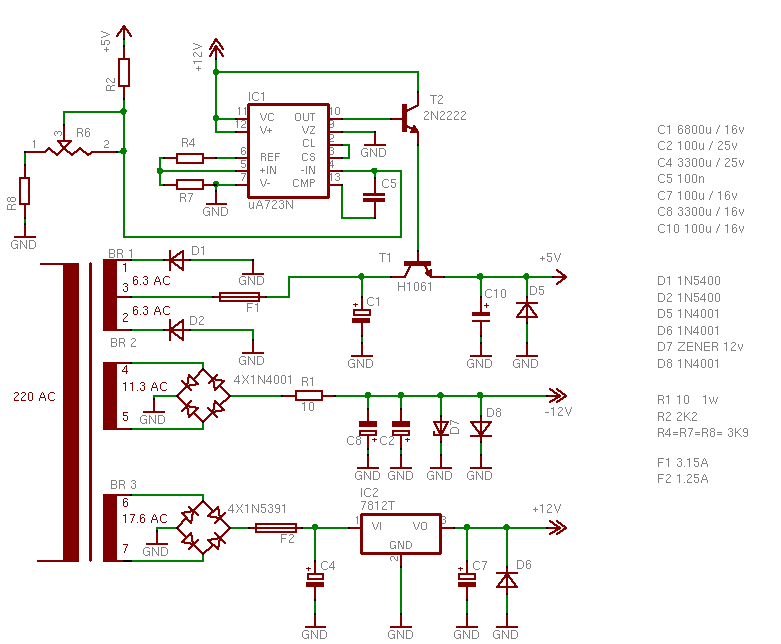
Tengo 2 fuentes de +3, y al comprobarlas, una no funciona, no da la tensión de -12V. Al seguir el esquema me doy cuenta que no es la placa habitual en las fuentes de +3, sino del +2A, ya que solo lleva 6 diodos rectificadores.
Siguiendo el esquema de la de +2A compruebo el fusible y los 6 diodos, que están bien. Al fijarme veo que un transistor, un 79L12CP según el esquema, está como si lo hubieran cortado por la mitad, ya que le falta todo el frontal donde va el código. Como suele ser habitual, no tengo ninguno para sustituirlo a mano. Cuando me ha llegado, lo he sustituido y la fuente funciona perfectamente.
Esto me hace pensar que parece que los primeros +3 llevaban el transformador y la placa de de las fuentes de +2A en una carcasa nueva, y que seguramente a partir de un momento los +2A llevaban el transformador y la placa de las fuentes de +3, en la carcasa del +2A.
Esquema +3:

SPECTRAVIDEO
SV 318/328
| Modelo | 318-201 | ||
| Entrada | 220V AC, 50Hz, 35W | ||
| Salida | 16V AC, 0.8A 9V AC, 1.5A | ||
| Cantidad | 1 | ||
| Ubicación | F05, F13, F15 | ||
| Conector | Rectangular Hembra![]() 1-2 16V AC 3-4 9V AC | ||
| Comentario | Medidos 18VAC y 10VAC | ||
TANDY RADIO SHACK
TRS-80
| Modelo | Tandy TRS – 80 Power Supply | ||
| P/N | 26-9100 | ||
| Entrada | 220/240V, 50Hz | ||
| Salida | 21.2V AC, 1A 17.6 DC 0.35A | ||
| Cantidad | 1 | ||
| Ubicación | F02 | ||
| Conector | DIN-5 macho![]() | ||
| Comentario | En mi fuente es un DIN-7 sin los pines 1 y 7. Medidos 24.5V AC entre 1 y 3, y 12V CC entre 2 y 4. | ||
| URL | TRS-80 Model I Power Supply | ||
En una página de internet he encontrado la siguiente imagen donde se indica que entre los pines 1 y 3 hay 15-17V AC, y de 19-21V CC entre los pines 2 y 4, que coinciden mas o menos con los que vienen marcados en mi fuente de alimentación.

TENSOR
DUBNA-48K
| Modelo | DUBNA | ||
| Entrada | 220V AC, 50Hz, 1A | ||
| Salida | 5V CC | ||
| S/N | 3684 04-91 | ||
| Ubicación | F15 | ||
| Conector | |||
| Comentario | Hay que cambiar el enchufe | ||
| Modelo | DUBNA | ||
| Entrada | 220V AC, 50Hz, 1A | ||
| Salida | 5V CC | ||
| S/N | 4007 04-91 | ||
| Ubicación | F15 | ||
| Conector | |||
| Comentario | Hay que cambiar el enchufe | ||
TEXAS INSTRUMENTS
TI 99/4A
| Modelo | AC 9900N2 | ||
| Entrada | 220V AC, 50Hz, 40VA | ||
| Salida | Pin 1,2 16V AC, 1.6A Pin 2,4 8V AC, 0.15A | ||
| Cantidad | 1 | ||
| Ubicación | F02 | ||
| Conector | ![]() | ||
| Comentario | Medidos 20VAC y 9VAC El conector de la fuente es un conector de 4 pines, similar al del Coleco Adam. En el interior del ordenador hay un conector de alimentación con las tensiones reguladas: < 1 2 3 4 | 1 -> -5V (blue) 2 -> +12V (orange) 3 -> GND 4 -> +5V (red) NOTA: Parece que las tensiones en los pines del transformador y en el conector interno varían en las diferentes versiones y revisiones… En una documentación indican 8VAC entre los pines 2 y 4, y 16VAC entre el 3 y el 4. Sin embargo mi fuente de alimentación da 8VAC entre los pines 2 y 4, y 16VAC entre el 1 y el 2. | ||

THOMSON
MO5
| Modelo | AC ADAPTER 560 | ||
| Entrada | 220V AC, 50/60Hz, 12VA | ||
| Salida | 17V CC, 750mA | ||
| Cantidad | 1 | ||
| Ubicación | 000 | ||
| Conector | Coaxial power connector (5.5 x 2.5 x 8 mm)![]() ![]() | ||
| Comentario | Medidos 13V. | ||
TIMEX SINCLAIR
TS-1000
| Nombre | DVE Plug-In Power Supply | ||
| Modelo | DV-91A | ||
| Entrada | 120 VAC, 60Hz, 16W | ||
| Salida | 9’75 VCC, 650mA | ||
| Cantidad | 1 | ||
| Ubicación | Caja equipo | ||
| Conector | Conector jack 3′ 5mm Positivo al centro (+ en el centro del conector) | ||
| Comentario | |||
VICTOR/JVC
Victor | |||
| Modelo | AA-C30 91-20100 | ||
| Entrada | 100V AC, 21VA, 50/60Hz | ||
| Salida | 9V CC, 1.3A | ||
| Cantidad | 1 | ||
| Ubicación | F01 | ||
| Conector | Coaxial power connector hembra (6.3 x 3.1 x 9 mm)![]() ![]() | ||
| Comentario | |||
VTECH
Laser 128
| Modelo | L-128S | ||
| Entrada | 120V AC, 60Hz, 36VA | ||
| Salida | 17V AC, 1.8A | ||
| Cantidad | 1 | ||
| Ubicación | F02 | ||
| Conector | DIN-7 Hembra![]() 1,7 NC 2,3 VE 4,5,6 GND | ||
| Comentario | Medidos 19V CC | ||
Laser 300
| Modelo | MW41-0900500V | ||
| Entrada | |||
| Salida | 9CC, 500MA | ||
| Cantidad | 1 | ||
| Ubicación | F01 | ||
| Conector | Alim + Centro![]() | ||
| Comentario | Medidos 12V CC | ||
Laser 500
| Modelo | |||
| Entrada | |||
| Salida | 9CC, 500MA | ||
| Cantidad | 1 | ||
| Ubicación | F01 | ||
| Conector | Alim + Centro![]() | ||
YAMAHA
| Modelo | VB03770 91-20100 | ||
| Entrada | 100V AC, 50/60Hz, 21VA | ||
| Salida | 9V CC, 1.3A (+ al centro) | ||
| Ubicación | F03 | ||
| Conector | Coaxial power connector hembra 6.5 x 3.0 x 9 ![]() | ||
| Comentario | |||
| Modelo (PN) | NP 55170 | ||
| Entrada | 220V AC, 50Hz, 30W | ||
| Salida | +5V CC, 1,9A +12V CC, 0,5A -12V CC, 0,16A | ||
| Ubicación | F08 | ||
| Conector | DIN-13![]() | ||






















